GB/T 29639-2020《生产经营单位生产安全事故应急预案编制导则》已于9月29日发布,2021年4月1日生效。也就是明日生效

主要修订内容:
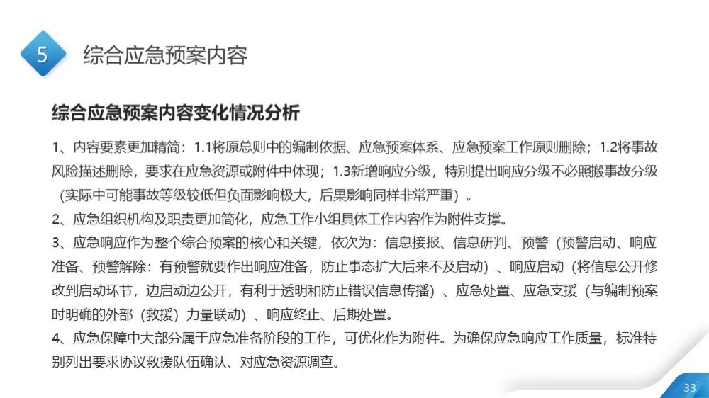
1.修改和规范了应预案编制程序,由6条改为8条,增加了应急资源调査和桌面推演。其中桌面推演衔接了标准AQ/T9007-2019《生产安全事故应急演练基本规范》。
2. 将”应急能力评估”修改为“应急资源调查”。修改为“应急资源调查”,更加明确和易操作。
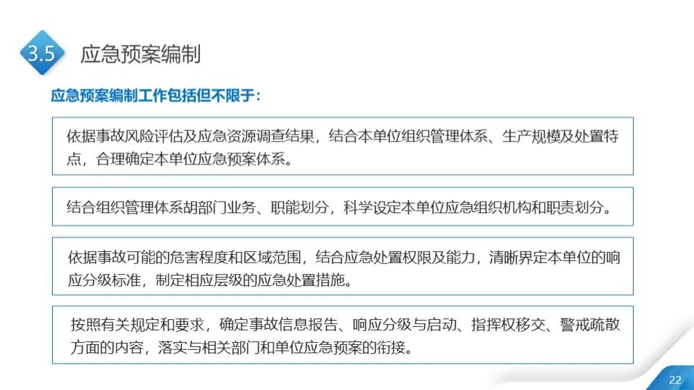
3.细化了应急预案编制内容要求。强调应急预案编制应遵循以人为本、依法依规、符合实际、注重实效的原则,清晰界定本单位的响应分级标准,预案力求简明化、图表化、流程化。
4.明晰了应急预案评审程序。明晰了评审准备、组织评审、修改完善的评审流程。
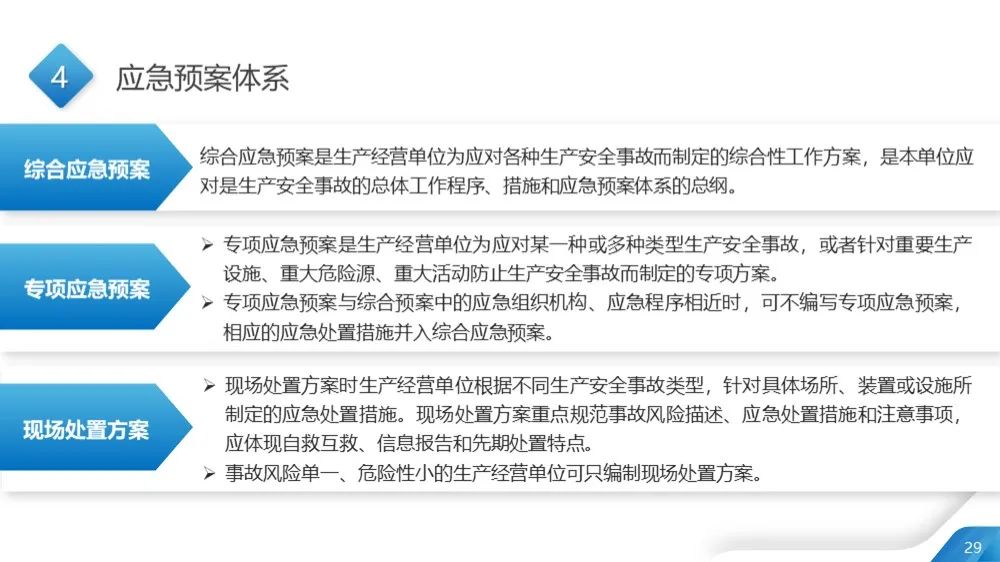
5.在综合应急预案中去掉“编制目的”,“风险评估结果”以附件体现。风险评估结果适用整个预案体系,各层级预案不必再单独写风险评估的内容。
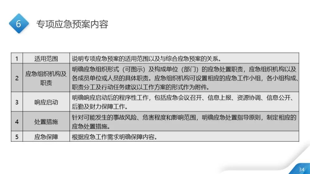
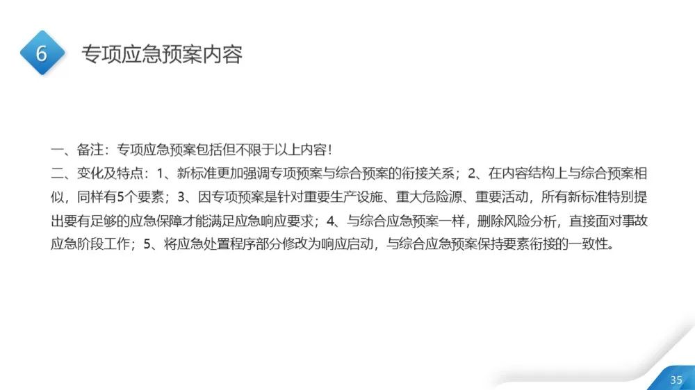
6.在专项应急预案要素增加“适用范围”,去掉“事故风险分析”。增加适用范围强调了专项应急预案必须有针对性,去掉“事故风险分析”与上述第5条理由同。
7.《新导则》指出,专项应急预案与综合应急预案中的应急组织机构、应急响应程序相近时,可不编写专项应急预案,相应的应急处置措施并入综合应急预案。
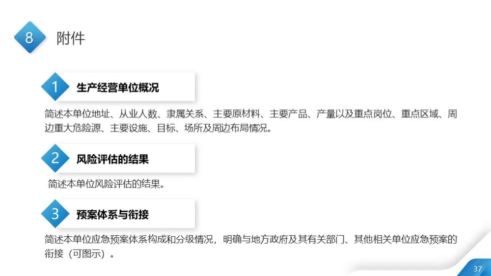
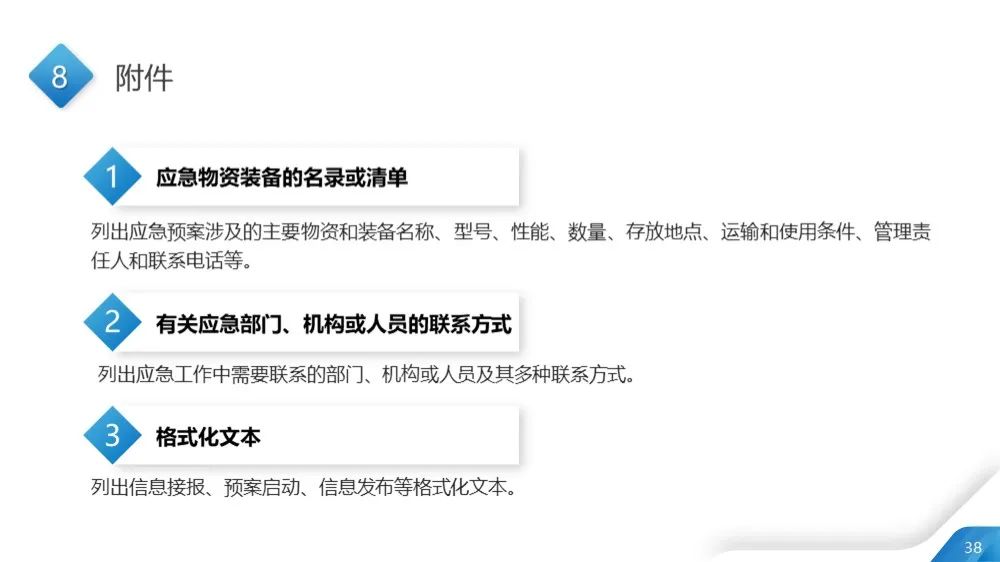
8.在应急预案附件增加“生产经营单位概况”,“预案体系与衔接”,“风险评估结果”,强调应急预案必须兼容和衔接。并将风险评估结果直观的写在附件中,清晰明了。
9.增加了应急资源调查报告编制大纲和风险评估报告编制大纲。增加大纲便于企业更易操作。
10.强化了本标准为编制导则的属性,关于预案管理的内容如培训、备案、演练、定期评估、修订等内容均交由《生产安全事故应急预案管理办法》处理。
企业要注意什么?
1.不是必须重新编制:应急预案的有效期为三年(《生产安全事故应急预案管理办法》第35条),在有效期内的应急预案,不需要立即重新编制
2.目前新的应急预案评审指南还没有发布,虽然《导则》马上实施,但还没有配套的评审细则,因此在有效期内的应急预案,企业可根据实际情况决定是否重新编制
解读:在应急管理部近期的回复中,都已经明确,原则上不需要重新编制
3.必须进行适当修订。在有效期内的应急预案,应对旧预案进行补充和部分修订。如修改至最新的法律法规条款,可根据新导则的要求酌情进行适当的更新补充,可增加修订页等部分内容。
解读:《生产安全事故应急预案管理办法》第36条 有下列情形之一的,应急预案应当及时修订并归档:
(一)依据的法律、法规、规章、标准及上位预案中的有关规定发生重大变化的;
(二)应急指挥机构及其职责发生调整的;
(三)安全生产面临的风险发生重大变化的;
(四)重要应急资源发生重大变化的;
(五)在应急演练和事故应急救援中发现需要修订预案的重大问题的;
(六)编制单位认为应当修订的其他情况。
4.已经到期的预案,需按照新导则进行相应调整和重新编制。
5.涉及重大修订时,需要重新备案。应急预案修订涉及组织指挥体系与职责、应急处置程序、主要处置措施、应急响应分级等内容变更的,修订工作后的应急预案需按照有关应急预案报备程序重新备案。(《生产安全事故应急预案管理办法》第37条)
6.预案演练频次:生产经营单位应当制定本单位的应急预案演练计划,根据本单位的事故风险特点,每年至少组织一次综合应急预案演练或者专项应急预案演练,每半年至少组织一次现场处置方案演练。
易燃易爆物品、危险化学品等危险物品的生产、经营、储存、运输单位,矿山、金属冶炼、城市轨道交通运营、建筑施工单位,以及宾馆、商场、娱乐场所、旅游景区等人员密集场所经营单位,应当至少每半年组织一次生产安全事故应急预案演练,并将演练情况报送所在地县级以上地方人民政府负有安全生产监督管理职责的部门。(《生产安全事故应急预案管理办法》第32条)















































中华人民共和国应急管理部令第2号发布,修改原安全监管总局88号令《生产安全事故应急预案管理办法》,一共涉及19条修改,自2019年9月1日起施行。







































































来源:每日安全生产 应急力量及网络